根据学校《关于成立2021届本专科毕业生工作领导小组及毕业生相关工作安排的通知》精神,要求学院各部门配合2021届毕业生各项工作,我院特制定2021届本科毕业生工作领导小组及毕业生相关工作安排,并经学院党政联席会议讨论确定,具体安排如下:
一、领导小组名单及工作职责
组 长: 米俊魁
副组长: 边琦 斯琴满都呼 赵荣辉
成 员:各系系主任、公共课负责人、毕业班各班主任、于国佳、李嘉峪、茶娜、王娟
领导小组办公室设在yl6809永利集团教务办。
(一) 组长工作职责:
负责整体安排我院2021届本科毕业生相关工作进度,并负责对我院毕业生工作具体的执行和质量进行指导、监督和检查。
(二)副组长工作职责:
负责我院2021届本科毕业生工作小组各成员以及相关科室工作的统筹安排、组织协调、过程监控等。
(三)成员(教学秘书)工作职责:
负责安排毕业生重修课程的设置、开课工作以及毕业生成绩管理(含公共体育课)、毕业生审核结果的复审、毕业生学历学位注册管理、组织学生完成教材费清退、根据学校要求上报学院毕业证用印申请、完成学生毕业证书印章加盖及发放等相关工作。同时统计查明未按时毕业学生人数、离校办理情况以及未按时毕业原因。
(四)成员(学工办)工作职责:
负责审核毕业生体能测试成绩、军事课程成绩及纪律处分情况、学费审核、借阅图书清退、住宿费缴纳情况、审核学生宿舍情况。
督促毕业生于5月22日前登录师大官网首页“自助缴费平台”系统或微信公众号“兴教通”,查询并缴清所欠缴的学费、住宿费。
(五)成员(系主任)工作职责:
核对教务系统内各专业培养方案,负责组织毕业生进行毕业论文答辩并进行成绩录入、核实课程替代关系以及对应课程成绩录入等。
(六)成员(班主任)工作职责:
协助教务办、学工办完成本班毕业生成绩审核、教材费清退、借阅图书清退、学费审核、住宿费缴纳情况、纪律处分情况、学生宿舍清退、统计查明未按时毕业学生人数、离校办理情况以及未按时毕业原因等相关工作。
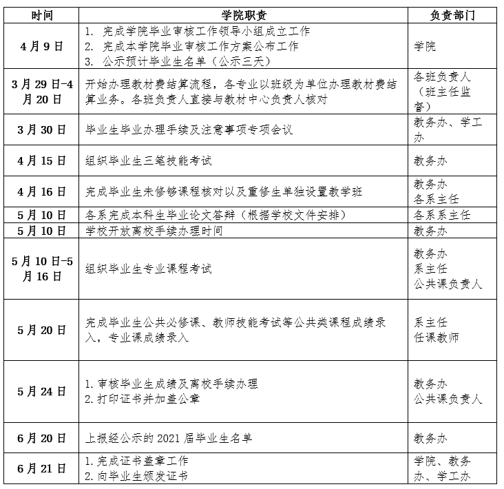
二、时间任务安排
三、具体工作要求
(一)于4月9日前完成学院毕业审核工作领导小组具体工作安排及部署,确保毕业审核工作能够顺利准确完成。
(二)重修课程安排
本学期已开设的专业课程,在4月16日前将毕业生和重修生单独设置教学班,并于提前考试周(5月10日-16日)进行考试安排。
(三)4月9日前统计全部预计毕业生名单,包括续读、应届、提前毕业学生名单,并在学院网站公示三天。
(四)已于3月30日召开毕业生毕业办理手续及注意事项专项会议。
(五)4月15日组织毕业生三笔技能考试。
(六)5月10日-16日组织毕业生进行毕业生提前考试,任课老师于5月20日完成成绩录入。
(七)本科生毕业论文检测以及答辩安排均以学校文件为准。各系负责人于5月20日之前完成毕业论文成绩录入。
(八)离校手续,通过毕业生离校系统办理。
(九)公示
1.学院网站公示审核工作的阶段性结果,公示期为三天。学生对毕业审核工作存在疑问的,学院尽力及时协调解决;学院无法解决的,第一时间上报教务处协商解决。
2.公示的内容包括审核通过学生名单、未通过学生名单及原因、全部预计毕业生的离校状态数据(包含学费、公寓、图书馆等环节)。
(十)疑问解决处理办法
学生对毕业审核工作存在疑问的,可联系学院教务办相关负责老师以及所在班级班主任老师协助解决;如问题较难解决,教务办将反馈学院,学院将尽力及时协调解决;学院无法解决的,第一时间上报教务处协商解决。
学院答疑信箱:jiaoyu@imnu.edu.cn
(十一)证书打印
1.教务处负责购置证书。
2.yl6809永利集团负责证书打印。
(十二)证书盖章
1.学院将于6月20日前上报经公示的2021届毕业生名单。
2.教务处将学院报送的2021届预计毕业生名单报给公章具印组,按公章具印组时间安排用印。
(十三)证书发放
毕业证书原则上一次性发放,学生因个人原因没有按时完成毕业审核相关工作,该生毕业证书则分批发放。
四、毕业生重修课程工作安排
根据学校要求,本学期开设的专业课,学院会将选课重修生在教务系统中单独设置课程教学班,考核完成后录入成绩。
五、毕业生教材费结算流程
参照学校《关于成立2021届本专科毕业生工作领导小组及毕业生相关工作安排的通知》中相关内容执行。
六、毕业论文(设计)工作安排
(一)本科生毕业论文检测以及答辩安排均以学校文件为准。
(二)毕业论文成绩需要各系负责教师在5月20日之前在本科生教务系统中完成录入。
七、师范生“三笔”技能考试安排
根据我院“三笔”技能考试管理办法,2017级师范生“三笔”技能考试安排如下:
(一)考试方式
考试分为粉笔字考试、钢笔字和应用文写作,各专业均需参加“三笔”技能考试。
(二)评定等级
由专家组按测试标准评定分数,100分为满分,测试不合格的学生再练习后进行补测。补测时间另行安排。
(三)考试对象
yl6809永利集团2017级所有师范生。
(四)考试办法
钢笔字考试和应用文写作在多媒体教室统一进行,学生在教室书写提交一份“如何成为四有好老师的心得体会”,字数不少于400字,由专家组统一评分,考试时间30分钟。
粉笔字考试在多媒体教室统一进行,学生在教室黑板书写,候场区抽取考试题目,按序进入考场,先在黑板上书写姓名和学号,再书写抽到题目,现场评分,每组5人,考试时间5分钟。
(五)考试时间
钢笔字考试和应用文考试:2021年4月15日13:00-13:30
粉笔字考试 :2021年4月15日14:00-19:00
(六)考试标准

yl6809永利集团
2020年4月7日
附件:yl6809永利集团2021年预计毕业生名单
