yl6809永利官网集团
师大首页
联系我们
首页
永利概况
党员教育
学术科研
团学工作
永利集团
招生就业
本科生教育
研究生培养
学院简介
现任领导
机构设置
工作电话
校友空间
党建动态
工会动态
学习资料
学术动态
科研平台
学工动态
学工队伍
研究生会设置
学生社团设置
日常管理
就业指导
教师信息
招生信息
就业指导
函授管理
教育学
学前教育
小学教育
教育技术学
特殊教育
师范专业认证
培养方案与管理
实习实践
专业介绍
招生简章
教学管理
培养方案
文件下载
通知公告
学院动态
通知公告
学术活动
师道星火
您的位置:
首页
→
学院动态
→
通知公告
→ 正文
通知公告
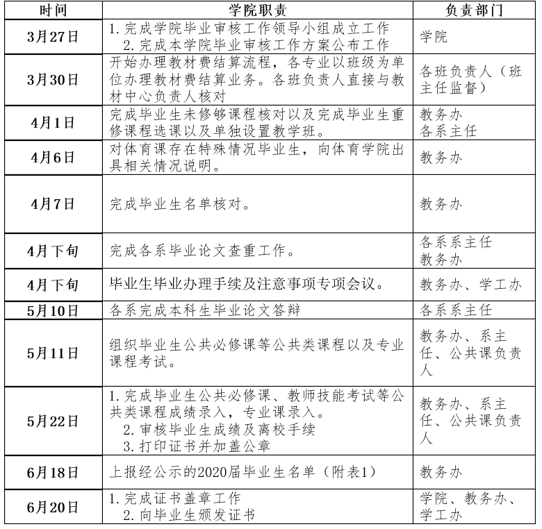
yl6809永利集团2020届毕业审核工作时间表
[日期:2020-04-17]
yl6809永利集团2020届毕业审核工作时间表