引领学习新思想,争做时代新青年。8月2日,“三下乡”教学实施组的每位志愿者通过对学生基本情况的了解,并结合自己所学专业课内容,对学生们进行了一对一的教学设计。他们不仅设计了整个教学活动的基本学习规划,还涉及到了课堂教学的每一个具体问题。为“三下乡”的教学开展做好了充足的准备。
语文组刘昕
授课时间:16:10-17:30
授课方式:钉钉
教学设计:

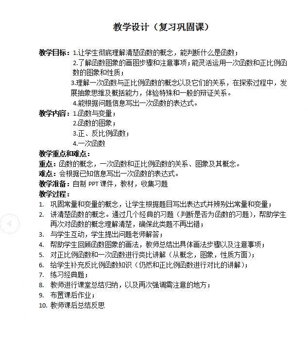
数学组陈宝倩
授课时间:14:30-15:50,16:10-17:30
授课方式:钉钉
教学设计:

数学组维丽斯
授课时间:10:10-11:30
授课方式:腾讯会议
教学设计:
1.知识点讲解(30min)
利用PPT课件,对有理数、整式的加减及实数等三个章节进行知识回顾。回顾期间针对学生不理解的地方进行细致讲解。
2.做题(45min)
完成《有理数》章节的相关习题,在做题过程中发现学生问题并给予意见。同时注意学生的做题速度以及数学思维的情况,对学生的做题能力有初步判断。
3.布置作业(5min)
作业:完成《整式的加减》相关习题。
数学组祁静
授课时间:8:30-9:50,10:10-11:10
授课方式:腾讯会议
教学设计:

英语组田梦瑶
授课时间:14:30-15:50
授课方式:腾讯会议
教学设计:

英语组刘可欣
授课时间:8:30-9:50,10:10—11:30
授课方式:腾讯会议
教学设计:

英语组李潞
授课时间:14:30-15:50
授课方式:钉钉
教学设计:

政治组邬思敏
授课时间:14:30–15:50
授课方式:腾讯会议
教学设计:

历史组王文艳
授课时间:16:10–17:30
授课方式:腾讯会议
教学设计:

物理组田雨
授课时间:10:10-11:30
授课方式:腾讯会议
教学设计:

物理组吴雨
授课时间:8:30-9:50,10:10-11:30
授课方式:腾讯会议
教学设计:

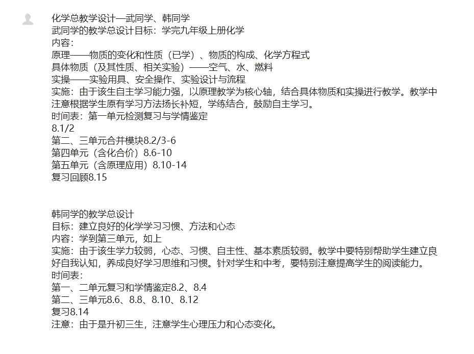
化学组金锁
授课时间:8:30-9:50(物理)10:10-11:30(化学)
授课方式:腾讯会议
教学设计:

化学组孙勤
授课时间:8:30-9:50
授课方式:腾讯会议
教学设计:

字斟句酌细推敲,拈精撮要费咀嚼。教学设计是志愿者们书写的青春的诗笺,上课时的少而精,来之于准备时的广而博,纵观全局、知己知彼,才能保证教学的顺利进行。在今后的教学过程中,每位志愿者都将保持初心,做好每一份教学设计,上好每一堂课,认真对待每一个学生,在此次活动中收获教与学的双丰收,圆满地完成“三下乡”的整体教学活动。